🎨 Como usar o histórico de versões do desenho
Atualizado em 09 de janeiro de 2026.
Imagine que você está fazendo grandes mudanças no desenho do fluxo, apaga algumas coisas, muda outras de lugar e, de repente, percebe que a versão anterior estava melhor. E agora?
O sistema possui uma ferramenta de Gestão de Versões de Rascunho. Ela funciona como um "ponto de restauração", permitindo que você salve o estado atual do desenho e volte para ele se algo der errado, sem perder todo o seu trabalho.
⚠️ Importante: Esse histórico é temporário e exclusivo para a fase de desenho. Assim que você enviar o fluxo para avaliação, esses rascunhos são limpos.
Passo 1: Acesse o histórico
Enquanto você estiver no Modo Desenho:
-
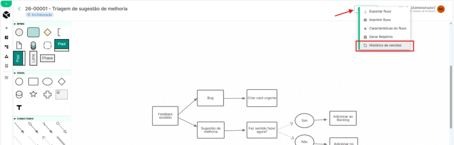
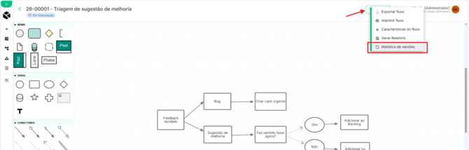
No canto superior direito, clique no botão Opções.
-
Selecione "Histórico de versões".

Passo 2: Gerencie seus pontos de restauração
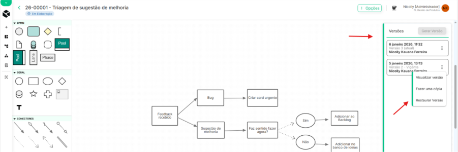
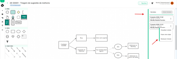
Um painel lateral se abrirá à direita da tela, listando os pontos salvos com data e hora.

O que você pode fazer aqui?
-
Criar um novo ponto (Salvar):
Antes de fazer uma alteração arriscada, clique no botão verde Salvar na barra superior do fluxo. Ele salva a versão como estava no momento exato.
-
Restaurar uma versão antiga:
-
Encontre na lista a versão para a qual deseja voltar.
-
Clique nos três pontinhos ... ao lado dela.
-
Selecione "Restaurar Versão".
-
O desenho voltará imediatamente para aquele estado antigo.
-
-
Visualizar antes de restaurar:
Se você não tem certeza se aquela é a versão certa, clique em "Visualizar versão". O sistema mostra como o desenho estava, sem aplicar a mudança ainda.
Resumo da diferença:
-
Revisão (V1, V2): São as versões oficiais e publicadas do documento.
-
Histórico de desenho: São cópias rápidas, apenas para te ajudar enquanto você desenha.