🖨️ Como imprimir um fluxo
Atualizado em 09 de janeiro de 2025.
O sistema oferece flexibilidade para você imprimir o seu desenho a qualquer momento. Você pode gerar a impressão tanto quando está apenas consultando o processo, quanto quando está trabalhando na edição dele.
Escolha a forma que for mais conveniente para o seu fluxo de trabalho:
Opção 1: Imprimindo pela tela de visualização
Ideal para quando você está apenas consultando o documento e precisa de uma cópia rápida.
-
Acesse o documento e certifique-se de que a aba Fluxo está selecionada no topo.
-
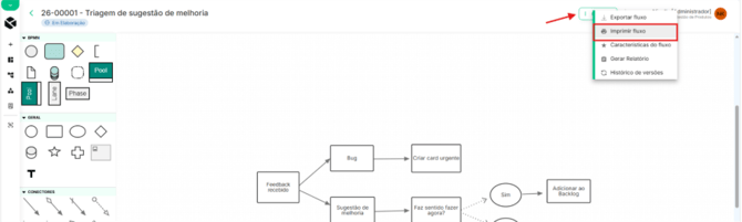
No canto superior direito da tela, localize e clique no botão ... (Mais Opções).
-
No menu suspenso, selecione "Imprimir fluxo".

Opção 2: Imprimindo pelo Modo de Desenho
Ideal para quando você está criando ou alterando o fluxo e quer visualizar como ele ficará no papel antes de publicar.
-
Dentro da área de desenho, clique no botão Opções no canto superior direito.
-
Selecione a opção "Imprimir fluxo".

Configurando a impressão
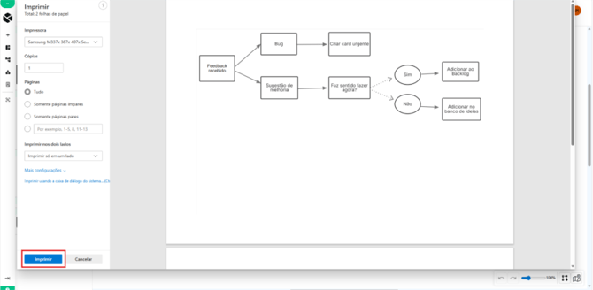
Após solicitar a impressão (por qualquer um dos caminhos acima), o sistema abrirá a janela de visualização do seu navegador.

💡 Dica para uma impressão perfeita:
Fluxogramas podem ser extensos. Para garantir que o desenho não saia cortado em várias folhas:
-
Verifique a pré-visualização.
-
Busque nas configurações a opção de Escala ou "Ajustar à página".
-
Certifique-se de que o desenho inteiro esteja visível em uma única folha (ou ajustado conforme sua necessidade) antes de clicar no botão azul Imprimir.