📤 Como exportar um fluxo
Atualizado em 08 de janeiro de 2026.
Precisa da imagem do seu fluxo para colocar em uma apresentação de slides ou enviar por e-mail? Você pode exportar o desenho do seu processo rapidamente.
Assim como na impressão, você pode fazer isso de duas formas: pela tela de visualização ou diretamente pelo editor de desenho.
Opção 1: Exportando pela tela de visualização
Use esta opção se você está navegando pelo documento e quer baixar a imagem sem precisar entrar no modo de edição.
-
Acesse o documento e verifique se a aba Fluxo está ativa.
-
No canto superior direito, clique no botão ... (Mais Opções).
-
Selecione a opção "Exportar fluxo".

Opção 2: Exportando pelo Modo de Desenho
Use esta opção se você está desenhando o fluxo e quer salvar uma cópia da versão atual do seu trabalho.
-
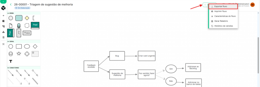
Dentro da área de desenho, clique no botão Opções no canto superior direito.
-
Selecione a opção "Exportar fluxo".

Onde fica o arquivo salvo?
Diferente da impressão, aqui não há configurações extras. Assim que você clica em "Exportar fluxo":
-
O sistema gera automaticamente uma imagem de alta qualidade no formato PNG.
-
O download inicia imediatamente e o arquivo é salvo na pasta "Downloads" do seu computador (ou na pasta padrão do seu navegador).