Como utilizar o Diagrama de Árvore na análise de causa de uma ocorrência no Qualiex?
1. Acesse o módulo
2. Localizando a ocorrência
Clique na aba "Ocorrências", na sequência clique na ocorrência desejada com o botão direito do mouse, ou, clique no menu de contexto
e em ”Visualizar”.
Para realizar a análise de causa de uma ocorrência é necessário ser o responsável pela ocorrência ou responsável pela etapa de análise de causa.

Ao abrir a ocorrência o sistema nos direciona exatamente para o preenchimento da etapa atual.
3. Adicionando a ferramenta de análise de causa
Na etapa de Análise de Causa, clique em "Adicionar Análise" para escolher qual ferramenta utilizar.

Será aberta a tela para definir a ferramenta que será utilizada:

- Ferramenta de Análise (obrigatório): será possível escolher entre Diagrama de Ishikawa, Diagrama de Árvore ou 5 Porquês.
Para escolher a ferramenta clique em
, e clique na opção "Diagrama Árvore". - Título (opcional): você pode definir um título para a ferramenta.
- Problema (obrigatório): estará preenchido automaticamente com o título da ocorrência, e você poderá complementar ou alterar totalmente.
Clique em "Adicionar" a ferramenta.
As ferramentas disponíveis e obrigatórias são de acordo com a configuração do módulo. Clique aqui e saiba mais.
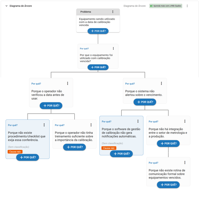
4. Preenchendo o Diagrama de Árvore
Com a ferramenta adicionada, clique em
para inserir os porquês. Será exibida a tela para preenchimento de um porquê.

Será exibido:
- A visualização da resposta anterior para auxiliar na nova avaliação de um novo porquê.
- Por quê?: insira o novo porquê.
- Causa raiz: se nesse porquê for identificado que é a causa raiz, podemos habilitar nesse campo.
Após preencher as informações clique em "Adicionar".
Após preencher as informações clique em "Adicionar".
Repita o processo até encontrar a causa raiz, preenchendo todas as categorias ou aquelas que forem necessárias.
Lembrando que se nas configurações do módulo estiver habilitada a opção de preenchimento obrigatório a ferramenta é considerada preenchida quando temos pelo menos uma causa raiz.
Com os porquês adicionados temos o diagrama de árvore concluído.

Mais opções da ferramenta
Podemos editar o diagrama, o problema e os porquês que foram adicionados.

- Clique
em para recolher ou expandir a visualização da ferramenta. - No menu de contexto
da ferramenta temos as opções:
- Editar: Altere o nome da ferramenta.
- Remover: Remova o diagrama.

- No menu de contexto
de um porquê temos as opções:
- Editar: Modifique os dados que foram inseridos no porquê.
- Remover: Exclua o porquê correspondente.