Como habilitar e desabilitar as etapas de tratativa de ocorrências no Qualiex?
O Ciclo PDCA, também conhecido como Ciclo de Deming, é uma metodologia amplamente utilizada no gerenciamento empresarial. Ele contempla as etapas de Planejamento, Execução, Verificação e Ação, com o propósito de promover melhorias contínuas e progressivas nos processos.
No Qualiex, reconhecemos que nem todos os processos exigem o cumprimento integral do ciclo. Por isso, disponibilizamos a opção de habilitar ou desabilitar etapas do PDCA diretamente na aba de Categorias.
Essa funcionalidade garante autonomia e flexibilidade para que cada organização personalize o fluxo de trabalho conforme suas necessidades, tornando a gestão mais ágil e alinhada à realidade de cada processo.
1. Acesse o módulo
2. Desabilitando a etapa de tratativa
Clique na aba "Categoria", na sequência clique na categoria desejada com o botão direito do mouse, ou, clique no menu de contexto
e em ”Editar”.
Para realizar a alteração é necessário ter a permissão de Gerenciar tipos, categorias e classificações de causa, definido nas Configurações > Papel e Permissões. Clique aqui para saber como realizar a configuração para o módulo Ocorrências.

Ao selecionar a opção de "Editar", uma janela será aberta, permitindo realizar alterações na categoria. Na aba "Geral" localize as "Etapas da Tratativa".

É possível desabilitar apenas as etapas Análise de Causa, Verificação de eficácia, e Padronização/Divulgação.
Após localizar, analise as etapas e clique no botão
para desabilitar as etapas desejadas.
- Quando a etapa está habilitada

- Quando a etapa está desabilitada

Desta forma você visualizará todas as etapas:

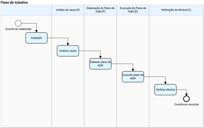
Clicando em
é possível verificar como ficou definido seu fluxo de tratativa e quais etapas estão ativas nele.

Após realizar as alterações necessárias clique em "Salvar".

Ao "Salvar" a categoria será atualizada e aparecerá a mensagem de confirmação da edição:
