🔗 Como vincular recursos a um componente do fluxo (Vínculo Micro)
Atualizado em 08 de janeiro de 2026.
Muitas vezes, um documento ou o contato de um fornecedor é essencial apenas para uma etapa específica do processo, e não para o fluxo inteiro.
Os Vínculos em Nível de Elemento permitem associar recursos (como arquivos, indicadores ou riscos) diretamente a uma "caixinha" do desenho. Dessa forma, a informação aparece para o executor exatamente quando ele precisa consultá-la, mantendo o processo organizado.
⚠️ Requisito de permissão: Para criar esses vínculos, o seu usuário precisa ter acesso aos módulos correspondentes. Por exemplo: para vincular um documento, você precisa ter permissão de leitura no módulo Docs. Se o ícone do módulo estiver "apagado" na tela de seleção, significa que você não tem o acesso necessário para buscar itens de lá.
Passo 1: Habilite a edição do desenho
Para manipular os elementos individuais, o fluxo precisa estar no Modo Desenho. Acesse o fluxo desejado e, no canto superior direito, clique no botão Editar Desenho.

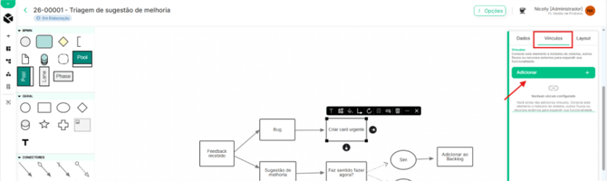
Passo 2: Selecione a atividade alvo
Diferente dos vínculos gerais, aqui você precisa indicar onde a informação ficará guardada:
- Clique sobre a atividade (caixinha) específica que receberá o recurso.
- O painel de propriedades aparecerá na lateral direita.

- Clique na aba Vínculos e depois no botão verde Adicionar (+).

Passo 3: Escolha o recurso
Na janela que se abrir, defina o tipo de informação que será conectada:

- Categorias Padrão: Selecione entre os módulos que você tem permissão para acessar.
- Características Especiais: Utilize esta opção para vincular requisitos técnicos do produto (como cor, temperatura ou dimensão). Nota: Se esta lista estiver vazia, é necessário cadastrar as características previamente no módulo de Configurações.
- Fornecedores: Ao selecionar um Fornecedor, você também pode especificar quais Materiais/Serviços ele fornece para aquela etapa exata. Basta selecionar a empresa e, logo abaixo, marcar os itens correspondentes na lista antes de clicar em adicionar. Você pode marcar um ou vários itens de uma vez.
Selecione o item desejado na lista ou utilize a busca, e clique em Adicionar Vínculo.

✅ Resultado: O vínculo foi criado com sucesso. O recurso aparecerá listado no painel lateral sempre que a atividade for selecionada, facilitando o acesso rápido durante a execução.

❌ Como remover um vínculo? Caso tenha adicionado o item errado ou ele não seja mais necessário:
- Selecione a atividade novamente.
- Na aba Vínculos, localize o item na lista.
- Clique no ícone de Lixeira que aparece ao lado do nome (como mostrado na imagem acima).

- Uma janela de confirmação aparecerá informando que a ação não pode ser desfeita. Clique em Remover para concluir a exclusão.

🔗 Posso adicionar mais de um vínculo? Sim! Você não está limitado a apenas um recurso por atividade. Se uma tarefa é complexa e exige que o colaborador consulte mais de um recurso, você pode vincular todos esses itens no mesmo card. O sistema listará tudo na aba lateral, transformando aquela atividade em uma central completa de informações.
✅ Pronto! Agora sua atividade está devidamente conectada aos recursos do sistema. Com os vínculos em nível micro, você garante que sua equipe tenha acesso rápido e fácil a tudo o que precisa para executar o trabalho, exatamente quando a tarefa acontece, sem precisar ficar procurando informações em outros lugares.
💡 Dica de Organização: Use vínculos na atividade (Micro) para instruções de trabalho passo a passo e checklists. Deixe os vínculos gerais (Macro) apenas para Políticas e Normas que regem o processo como um todo.